Aller au contenu

Géoforum est un forum de géologie, minéralogie, paléontologie, volcanologie et, plus généralement, un site dédié aux Sciences de la Terre et au patrimoine géologique. Les discussions s'organisent dans des espaces spécifiques, il existe un forum géologie, un forum minéraux, un forum fossiles, un forum volcans, etc. Une galerie de photos de minéraux ou de roches, de photos de fossiles, ou encore de sites géologiques ou de volcans permet de partager des albums. Il est possible de publier des offres d'emploi de géologue, ou des demandes d'emploi ou stage de géologues. Venez poser vos questions, partager vos connaissances, vivre votre passion !

Quelques-uns des principaux sujets de Géoforum

Bourse aux minéraux et fossiles de Beauvais.
Bourse aux minéraux et fossiles de Beauvais les 28 et 29 mars

Principaux sujets de Géoforum.


Bourse aux minéraux et fossiles de Beauvais.
Bourse aux minéraux et fossiles de Beauvais les 28 et 29 mars

Messages recommandés

Posté(e)

C’est juste pour essayer de comprendre.

Le fer revient souvent dans nos discussions et chaque fois, cela évoque quelques vieux souvenirs de métallurgie.

Il y a un point que je voudrais approfondir, ce sont ces analogies entre la structure interne de la Terre et le fonctionnement d’un haut-fourneau.

En restant à l’essentiel, on peut dire que 3 processus principaux interviennent dans le fonctionnement d’un haut-fourneau :

- des réactions chimiques d’oxydo-réduction,

- un apport de chaleur pour alimenter les réactions endothermiques et pour fluidifier l’ensemble,

- la gravité pour faire circuler et séparer les produits.

Au final, on se retrouve avec une superposition de plusieurs couches, du plus lourd au plus léger et également du plus réduit au plus oxydé :

- en bas le métal, c’est-à-dire du fer à l’état d’oxydation 0,

- au-dessus le laitier, un mélange d’oxydes dans lequel le fer est principalement à l’état +2,

- encore plus haut le mélange du minerai et du charbon avec du fer principalement à l’état +3.

On retrouve quelque chose d’analogue dans la structure de la Terre :

- le noyau fait principalement de fer métallique,

- le manteau fait d’oxydes où le fer est principalement à l’état +2,

- la croûte où l’on trouve de plus en plus de fer +3.

Là aussi, on peut y voir l’action combinée des réactions d’oxydo-réduction, de la gravité et de la chaleur.

Dans les deux cas, il y a globalement un défaut d’oxygène.

On peut encore trouver une correspondance entre la fayalite habituelle dans les laitiers et l’olivine présente dans le manteau.

Le laitier est liquide alors que le manteau est solide. Mais c’est un solide ductile qui peut s’écouler lentement : à l’échelle des temps géologiques, le brassage du manteau semble assez actif.

La Terre serait donc un gigantesque réacteur métallurgique qui tourne au ralenti...

Il y a aussi des différences, la chaleur est apportée dans un cas par une combustion de charbon avec un défaut d’oxygène, dans l’autre cas, elle vient d’éléments radioactifs.

En sidérurgie, le but est clairement de transformer Fe+3 en Fe 0 alors qu’à l’échelle de la Terre, Fe+3 semble plutôt être un épiphénomène…

En creusant dans diverses publications, j’arrive à reconstituer l’histoire de la Terre de la façon suivante :

- l’accrétion aboutit à une masse de toutes sortes d’éléments mais dans lesquels on peut distinguer quelques éléments majeurs qui doivent représenter 98 à 99 % de la masse totale : O, Si, Al, Mg, Ca, Fe, Ni.

- les éléments mineurs n’ont qu’un effet marginal sur les grands équilibres chimiques mais leur rôle est important car ils renferment les noyaux radioactifs sources de chaleur,

- globalement, la Terre ne contient pas assez d’oxygène pour oxyder tous les métaux présents,

- les métaux les plus électropositifs (Si, Al, Mg, Ca) se précipitent sur l’oxygène comme la misère sur le pauvre monde,

- le nickel plus difficile à oxyder reste à l’état métallique et la gravité l’entraîne vers les profondeurs,

- la variable d’ajustement, c’est le fer avec 3 niveaux d’oxydation possibles.

En première approche, on pourrait supposer que le fer se répartit entre les niveaux 0 et +2, ce qui suffirait à épuiser l’oxygène disponible. Si la pression partielle d’oxygène était réglée par un équilibre Fe/FeO, elle serait très faible.

Il n’est donc pas immédiat d’expliquer la présence sur Terre de Fe+3 et d’oxygène libre.

La présence d’oxygène libre est difficile à expliquer si on considère la Terre comme un système isolé. Une intervention extérieure semble nécessaire. Elle est fournie par le rayonnement solaire via la photosynthèse qui extrait l’oxygène de l’eau et du dioxyde de carbone.

L’oxygène peut ensuite oxyder le fer au niveau +3. La subduction redistribue Fe+3 dans les couches profondes du manteau.

Voilà, je ne sais pas si cette histoire tient debout.

Elle laisse aussi quelques questions :

- existe-t-il d’autres sources de Fe+3 ? Peut-il avoir une origine extra-terrestre ? Le trouve-t-on dans des météorites ? Peut-il se former dans les profondeurs du manteau ? Est-ce que la présence de Fe+3 dans le manteau est uniquement due à la subduction ? Comment se forme la magnétite contenue dans les roches volcaniques ?

- Fe métal est le plus dense, FeO est un peu plus dense que Fe2O3 mais dans les conditions ambiantes FeO n’est pas très stable et peut se décomposer en Fe + Fe3O4, avec les 3 niveaux d’oxydation présents. Le plus probable est cependant que FeO se combine avec d’autres oxydes pour former des minéraux plus stables comme l’olivine et reste ainsi à l’état +2. Qu’en est-il sous très haute pression ?

- les plus grands gisements de minerai de fer sont à base de Fe+3 et semblent souvent inclus dans des formations sédimentaires.

- Le magnésium doit avoir un rôle important. À l’état +2, Fe et Mg forment facilement des solutions solides dans divers minéraux et sont difficilement séparables. Lorsque le fer passe à l’état +3, le divorce est inévitable : Fe et Mg se retrouvent alors dans des minéraux distincts que la gravité peut séparer. Les minerais de fer sont relativement pauvres en magnésium. C’est ainsi que la fayalite est fréquente dans les laitiers et rare dans les roches magmatiques.

- Alors que Fe+2 serait plus facile à réduire, les minerais de fer les plus concentrés et les plus utilisés sont à base de Fe+3 débarrassé de ses encombrants compagnons Mg et Si.

- La couleur rouge de Mars serait due à Fe+3 mais la photosynthèse organique semble hors-jeu. Peut-on avoir une oxydation de Fe+2 à +3 par le simple effet du rayonnement solaire en présence d’eau et de CO2 ?

- Pourquoi la Lune est-elle si pâlichonne ? Elle contient quand même du fer. Absence d’eau et de CO2 ?

 

Tout éclaircissement sera bienvenu et merci à ceux qui ont eu la patience de lire jusqu’au bout.

Posté(e)

Bonjour,

 

MERCI pour ce sujet passionnant...POUR RÉPONDRE A DEUX DE TES QUESTIONS /

 

Peut-il avoir une origine extra-terrestre ?

 

OUI

 

PUISQUE QU'ON Le trouve-t-on dans BEAUCOUP de météorites (Fer/Nikel % plus élevé que sur terre...) !

 

A SUIVRE.........

Posté(e)

Bonjour Farioman et merci pour ta réponse.

Cependant, ça ne répond pas à la question, je parlais de fer au niveau d’oxydation +3, c’est-à-dire de l’hématite, de la rouille ou quelque chose d’approchant.

L’alliage fer-nickel, c’est du fer au niveau d’oxydation zéro.

Sur d’autres météorites, on trouve de l’olivine qui contient du fer au niveau +2.

Sur des météorites métalliques, la présence d’hématite me semble quasiment impossible ou alors elle s’est formée sur terre. Qu'en est-il des autres météorites? Peut-être dans des météorites martiennes?

La question reste posée: peut-on trouver du fer au niveau d’oxydation maximal dans des météorites ?

Posté(e)
Il y a 5 heures, mr42 a dit :

La couleur rouge de Mars serait due à Fe+3 mais la photosynthèse organique semble hors-jeu. Peut-on avoir une oxydation de Fe+2 à +3 par le simple effet du rayonnement solaire en présence d’eau et de CO2 ?

Certains forage de Curiosity de roches rougeâtres(fer oxydé!?) a fait apparaître une poudre grise verdâtre(fer réduit!?)témoin d’une absence d’oxydation en profondeur. Photolyse H2O + photon Ultra Violet --> H2 + O , Je crois:gratte-tete:

curiosity_forage.jpg

 

Pour les haut-fourneaux naturel, tu connais sans aucun doutes=>

e.png

source:

-Éric Asselborn

 

Posté(e)

Merci Gaël, ça c’est intéressant : on est plus près du bas-foyer que du haut-fourneau. Il y a un agent réducteur, une source de chaleur… Ce genre de rencontre entre des coulées volcaniques et du minerai de fer ne devrait pas être si rare mais pour trouver du charbon au même endroit, autant jouer au loto. Ou alors, le carbone vient de matière végétale ?

1060766995_fernatif.jpg.c6b8c7a00795dbc35ff409c287f64ac3.jpg

La présence d’hématite sur Mars a bien été confirmée par Curiosity :

https://mars.nasa.gov/resources/21368/science-filters-study-of-martian-rock-sees-hematite/

1954119904_hematitecuriosityNASA.thumb.jpg.6dab79d9af10a49ac7ffb2d3a1fafd15.jpg

Posté(e)
il y a 20 minutes, mr42 a dit :

Merci Gaël,

:desole:! pas la peine,,,

 

Il y a 6 heures, mr42 a dit :

existe-t-il d’autres sources de Fe+3 ? Peut-il avoir une origine extra-terrestre ?

R Chondrites - chute du groupe de Rumuruti. hautement oxydé: régolithe de surface.

Les vielles chute s'oxyde (géologiquement) vite en surface

il y a 20 minutes, mr42 a dit :

on est plus près du bas-foyer que du haut-fourneau

Oups! Bas/Haut. Gauche/Droite:rougir:

Posté(e)
Il y a 8 heures, mr42 a dit :

Le fer revient souvent dans nos discussions et chaque fois, cela évoque quelques vieux souvenirs de métallurgie.

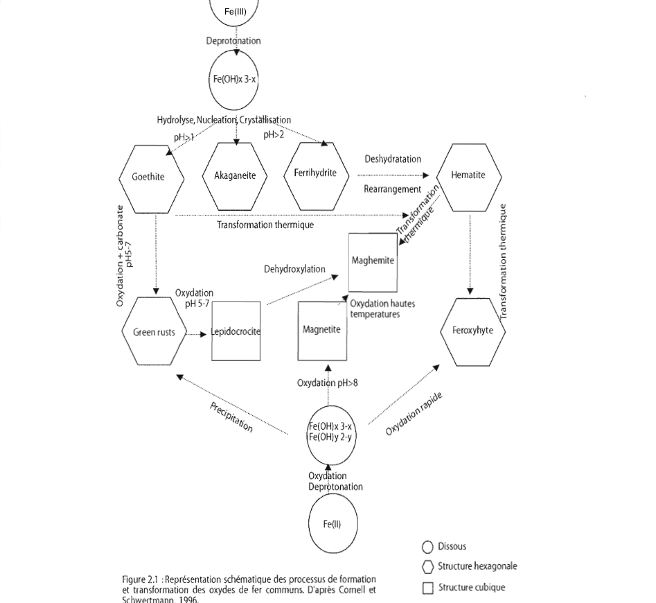
" Man participates in these processes not only as a living organism, but also as a consumer of iron metal and Fe oxides for various industrial purposes. The overall result of all these processes is a continuous net increase in Fe oxides in the global system at the expense of iron in magmatic (aprimaryo) rocks.":marteau:

http://epsc511.wustl.edu/IronOxide_reading.pdfCornell and Schwertmann, 1996

Fe.pngFII.png.e2f83d3185f1005bf6c1c20898ad0a1a.png

F.png

C'est une ref récurrente.

Posté(e)
Il y a 3 heures, gaeldeploeg a dit :

R Chondrites - chute du groupe de Rumuruti. hautement oxydé

Il y a effectivement du Fe2O3 dans les météorites de Rumuruti. Les quantités sont néanmoins très faibles : quelques % de spinelles qui contiennent quelques % de Fe2O3...

https://onlinelibrary.wiley.com/doi/pdf/10.1111/j.1945-5100.1994.tb00681.x

 

Il y a 3 heures, gaeldeploeg a dit :

Il y a des choses curieuses sur ce schéma, on dirait que c’est Fe+2 qui domine dans la croûte et Fe+3 dans le manteau ?

 

il y a 52 minutes, gaeldeploeg a dit :

Il y a aussi du minerai de fer ? C’est le grand problème de la sidérurgie, on ne trouve jamais le charbon et le minerai au même endroit.

Posté(e)
il y a 51 minutes, mr42 a dit :

Il y a des choses curieuses sur ce schéma, on dirait que c’est Fe+2 qui domine dans la croûte et Fe+3 dans le manteau ?

Avec la légende:"Dans ce schéma, «Fe2 +» et «Fe3 +» indiquent les fractions du manteau où les rapports Fe3 + / ΣFe sont de 2–3% et ~ 20%, respectivement. Les couleurs jaune, orange et rouge indiquent les rapports Oxygène / Cations des enveloppes de la Terre qui sont inférieurs (en raison d’un excès de Fe0), similaires et supérieurs (en raison d’un excès de Fe3 +)".

Est ce + convenable? Large oxygen excess in the primitive mantle could be the source of the Great Oxygenation Event. https://www.geochemicalperspectivesletters.org/article1801

il y a 51 minutes, mr42 a dit :

Il y a aussi du minerai de fer ?

surement! beaucoup de Lignite avec des sulfure et du Rouge de pénéplaine

f4544840-08fd-11e0-bde6-793fceaa6002.jpgsans aucunes optimisation de la prod:siffler:

Posté(e)

Bon, j’ai retrouvé le document d’où vient le schéma. C’est très intéressant, les conclusions sont assez étonnantes mais ça montre que la question est loin d’être tranchée.

Selon leurs essais, Fe+2 deviendrait de moins en moins stable quand la pression augmente. Leur conclusion est plutôt à contre-courant de ce qu’on voit ailleurs mais les auteurs le reconnaissent : This subject is still hotly debated

 

https://www.geochemicalperspectivesletters.org/article1801

Posté(e)

Bonjour Jean-François,

Hypothèse intéressante mais il y a quand même une affirmation surprenante : la pression semble être le principal responsable du réchauffement du magma…

Tout ça confirme que le débat est assez ouvert.

Les essais sous haute pression montrent des propriétés de plus en plus éloignées de celles auxquelles nous sommes habitués, de nouvelles espèces minérales font leur apparition et j’ai l’impression que les connaissances sont encore insuffisantes pour en faire la synthèse.

C’est un sujet qui va probablement connaître de profondes évolutions dans les années à venir.

Posté(e)
Il y a 19 heures, mr42 a dit :

la question est loin d’être tranchée.

 

Il y a 16 heures, mr42 a dit :

C’est un sujet qui va probablement connaître de profondes évolutions dans les années à venir.

Avec d'autres scénarios que la théorie de la cinétique d'oxydation de Wagner!? une version 2.0 moins restrictive et à la cinétique théorique conforme aux résultats expérimentaux,,,

(La convection thermique classique est renforcée et modifiée par les convections chimique et magnétique du fer?[gravitomagnétisme])

images-1.jpeg

Posté(e)

La convection, la diffusion, la gravité n’ont pas connu de révolution depuis Carl Wagner.

Ce qui est plus nouveau, c’est la découverte de nouvelles espèces minérales ou l’étude sous haute pression d’espèce déjà connues.

Le mécanisme de décomposition 3 Fe(+2)→ Fe(0)+2 Fe(+3) est connu depuis longtemps, encore faut-il trouver des sites d’accueil pour Fe(+3).

Les solutions solides Fe+2, Mg+2 devraient stabiliser Fe+2. Tant que la pression n’est pas trop forte, c’est ce qui devrait l’emporter.

À très haute pression, d’autres mécanismes semblent possibles.

L’article que tu avais cité fait intervenir un autre mécanisme dans les pérovskites. Si j’ai bien compris, Fe(+3) + Al(+3) devraient remplacer avantageusement Fe(+2) + Si(+4)...

https://www.geochemicalperspectivesletters.org/article1801

Un autre article présente la découverte récente d’un oxyde Fe4O5 stable sous très haute pression et qui devrait contenir autant de Fe+3 que de Fe+2 :

https://www.ncbi.nlm.nih.gov/pubmed/21969537

On pourrait donc avoir un manteau supérieur où Fe+2 domine et un manteau profond avec des espèces minérales exotiques riches en Fe+3.

à suivre...

Posté(e)

Bon, la question ne déplace pas les foules… Merci aux rares contributeurs.

 

Il reste quand même une question simple même si la réponse ne l’est pas.

 

Le rayon atomique du fer métallique est d’environ 1,26 angström, soit un volume de 8,4 angström au cube.

Pour un ion Fe2+, le rayon est entre 0,75 et 0,92 soit un volume de 1,8 à 3,3.

Pour Fe3+, le rayon est entre 0,69 et 0,785 soit un volume de 1,4 à 2.

 

La décomposition de 3 ions Fe2+ en un atome de fer métallique et deux ions Fe3+ conduit donc à une forte augmentation du volume à quantité de matière identique.

Comment une telle transformation peut-elle être favorisée par la pression ? On parle de centaines de milliers d’atmosphères...

 

https://en.wikipedia.org/wiki/Atomic_radii_of_the_elements_(data_page)

Posté(e)

Bien sûr, il y a des exceptions mais ce sont des moutons à 5 pattes.

Il y a peut-être une explication ici.

Voir le chapitre 14 qui est en plein dans le sujet.

Ce qui fait le volume d’un atome, ce sont les électrons.

Habituellement, le fer possède 2 électrons sur une orbitale 4s alors que l’orbitale 3d n’est pas remplie.

A très haute pression, l’orbitale 4s disparaît et les électrons se regroupent sur 3d, ce qui devrait réduire le rayon atomique...

 

https://books.google.fr/books?id=XJc8G2oCNZEC&pg=PR3&dq=sachinath+mitra+high+pressure+geochemistry&hl=fr&sa=X&ved=0ahUKEwj_htbyqYfhAhUGzYUKHeAiDpYQ6AEIKTAA#v=onepage&q=sachinath mitra high pressure geochemistry&f=false

 

Il doit aussi y avoir des changements de volumes dans les ions Fe2+ et Fe3+, à voir également :

 

https://books.google.fr/books?id=stQkDwAAQBAJ&printsec=frontcover&dq=kaminsky+earth+mantle&hl=fr&sa=X&ved=0ahUKEwiEt_e5qofhAhXiyIUKHStcDzYQ6AEIKTAA#v=onepage&q=kaminsky earth mantle&f=false

Posté(e)

C’est souvent comme ça avec internet, on tombe sur des documents payants.

Ici, il ne faut pas trop se plaindre, de larges extraits sont visibles mais pour tout avoir, c’est 200 euros.

Posté(e)

Un autre scénario pour la subduction. Le schéma montre ce que pourraient être les transformations des BIF formées initialement d’hématite et de magnétite. Il y aurait réduction du fer de +3 à +2 avec dégagement d’oxygène et formation d’oxydes inhabituels.

Ici, pas de problème avec le volume, l’atome d’oxygène neutre est beaucoup plus petit que l’ion O2-.

Le devenir de cet oxygène est plus incertain : si c’est pour réoxyder d’autres matériaux, on ne fait que déplacer le problème . L’étude reste vague sur ce point.

 

https://www.esrf.eu/home/news/spotlight/content-news/spotlight/spotlight248.html

sub.thumb.jpg.637b8f03b7c1e501de83d1ada0e4c06f.jpg

Posté(e)

Les hautes pressions n'ont probablement pas fini de nous livrer des surprises.

On est là sur un sujet de la recherche fondamentale qui est actuellement très fouillé.

Entrer bridgmanite, iron et mantle dans Google et vous verrez le nombre de publis sur le sujet depuis 2014 (année où bridgmanite a remplacé Mg-perovskite).

On essaye de voir ce que devient la ringwoodite (forme de très HP de l'olivine) de la base du manteau supérieur en dessous de 660 km de profondeur. Elle se décomposerait en un silicate, la bridgmanite, et un oxyde, la ferropericlase (ex magnésiowüstite). Et cette décomposition oblige à des réorganisations des atomes de fer. Celle-ci est, semble t'il, influencée  par les atomes d'Al piégés dans la maille de la ringwoodite et par le niveau du spin.

 

Dans la publi: https://arxiv.org/ftp/arxiv/papers/1704/1704.01140.pdf

on trouve le schéma ci-dessous, qui donne une idée de la répartition du fer entre les 2 minéraux. La ferropericlase reste avec Fe2+, du Fe3+ apparait dans la bridgmanite et du Fe0 se forme (ce qui rejoint la publi dénichée par GDP).

 

La répartition des différents types de Fe amène à imaginer un manteau inférieur moins homogène qu'on ne le pensait.

2112407621_Ferropericlaseetbridgmanite.thumb.JPG.35e1b2f1b0db91862d00d300385b222b.JPG

 

 

 

 

Posté(e)
il y a une heure, jjnom a dit :

le nombre de publis sur le sujet depuis 2014

A2. Redox geodynamics: Secular and spatial variations of the redox state of igneous rocks and their mantle sources...68 Abstract........................................................................................................................................................................... 69

  1. Introduction: oxygen fugacity and redox transfers.............................................................................................. 69

  2. The Early redox story of the Earth’s mantle and its magmatism. ........................................................................ 71

  3. Regional control on magmatic oxygen fugacities. ............................................................................................... 75 

Rejoindre le sujet et participer

Pour poster un message, il faut créer un compte membre. Si vous avez un compte membre, connectez-vous maintenant pour publier dans ce sujet.

Invité
Répondre à ce sujet…

×   Collé en tant que texte enrichi.   Restaurer la mise en forme

  Seulement 75 émoticônes maximum sont autorisées.

×   Votre lien a été automatiquement intégré.   Afficher plutôt comme un lien

×   Votre contenu précédent a été rétabli.   Vider l’éditeur

×   Vous ne pouvez pas directement coller des images. Envoyez-les depuis votre ordinateur ou insérez-les depuis une URL.

×
×
  • Créer...